A Large File Transmission Protocol
Python Socket Programming
This is a report for file synchronization using python socket programming.
1. Abstract
File synchronization is widely applied in applications with the function of providing file downloading and file uploading. Softwares such as Dropbox, Baidu Netdisk, Ali Cloud, have the rudimentary function of file synchronization with breakpoint resume, partially update along with encryption methods to ensure security. To provide file synchronization between devices, network programming enables the interaction between different computers, which mainly containing file transferring protocols. This report will demonstrate the process of implementing a file synchronization application including several transferring protocols between three hosts using python network programming along with the testing methods and results. Also, further improvement plan with be introduced.
2. Introduction
2.1 Background
File sharing is a fundamental function used in every popular cloud applications, such as Baidu Netdisk, Dropbox, Google Drive. These platforms provide reliable, fast and flexible file transfer between devices and cloud. Users can download files from cloud or upload files anywhere and anytime as along as network is connected.
2.2 Project Requirement
To simulate techniques provided in cloud softwares, this project is required to implement a Large Efficient Flexible and Trusty File Sharing application through python network programming. Large requires that transferring size is up to one GB. Efficient requires automatic and fast file synchronization between peers along with partially changed file updating and compression. Flexible means that optional IP addresses of peers are arranged and break point resume transferring is required. More importantly, Trusty means that errors are prohibited in transferred files and data transmission security is also considered.
2.3 Iiterature Review and Project Scope
In similar applications, for example Dropbox, file synchronization and sharing are realized by listening changes in specified file directories and uploading the newest files to cloud. Furthermore, this app can access the cloud through any devices with internet connection and download files with reliability [1]. In this way, files can be accessed by multiple devices. These sorts of change listening method and flexible access ability can not only simplify users’ daily work but also offers portable file storage method. However, it only provides limited storage capacity, those users with large storage demands cannot be fed by this app.
In this project, p2p transferring modal is applied to synchronize files among these three hosts, UDP socket protocol is used to download files with fast speed and it also plays crucial role in broadcasting file information news to peers. Also, compression is used before each file transmission phases to reduce package size. To make the code structure concise, object oriented programming is used to distinguish server function and client function.
3. Methodology
3.1 Proposed Functions and Ideas
There are 2 classes and 7 methods in main.py, the detailed functions of each method is shown in the chart below:
- Main class:
| Method | Function |
|---|---|
| _argparse() | Parse external parameter passing. |
| zip_new_file(file_dir, out_partial_name) | Find files added into the directory and partially changed files, compress them into a whole zip file. |
| get_file_mtime() | Find the modify time of each file and save them into a dictionary. |
| file_listener1() | Listen file information in peer 1. |
| file_listener2() | Listen file information in peer 2. |
| file_downloader() | If there are news received in file listener, retrieve new files in peer 1 and peer 2. |
| send_file_info() | Broadcast file information in share folder including file number, file modified time dictionary, the number of file add time to peer #1 and peer #2. |
- Server Class:
| Functions | Descriptions |
|---|---|
| __init__( self, file_dir, block_size, server_Uport) | Initialize a server object |
| get_file_size(self, filename) | Get the size of each required file |
| get_file_block(self, filename, block_index) | Get each computed file block |
| make_return_file_information_header(self, filename) | Make the information header of each requested file containing file name, file size and total block number |
| make_file_block(self, filename, block_index) | Pack each block with file block data and information header |
| msg_parse(self, msg) | Parse the message client sends to return the file block data and |
| run(self) | Run this thread by calling run(self), and start to wait for download requests |
- Client Class:
| Functions | Descriptions |
|---|---|
| __init__(self, server_address, server_port, file_dir, filename) | Initialize a client object to download the requested files |
| make_get_file_information_header(self, filename) | Pack the file names and operation code |
| make_get_fil_block_header(self, filename, block_index) | Get the file header of each block containing filename and bock index |
| parse_file_information(self, msg) | parse the information server sends and return file size, block size and total block number |
| parse_file_block(self, msg) | If get right block, parse the block index, block length, and block data |
| get_file_size(self, filename) | Get the size of downloaded file |
| unzipFiles(self, addtimes) | Uncompress downloaded files to download directory |
| run(self) | Run this thread by calling run(self), and start to retrieve the requested file in the server side |
- Global variables:
| Variable name | Description |
|---|---|
| file_names | A global dictionary to record the modify time and related file name |
| add_times | A global counter to record the number of time files are added every time files are added, add this counter by one |
| finish | A boolean to record the finish state of a client thread |
| modified_file_name | A string to record the partially updated file found in the share folder |
In this application, five threads are initialized to accomplish the whole functions, which are respectively newFile_detector, file_info_sender, file_downloader, server and client.
newFile_detectorcallszip_new_file()which is a infinite loop to detect new files added into share folder and compress them into a whole zip file to zip folder, and it can also detect newly updated file, compress it to zip folder and broadcast the updated file names to peers.file_info_sendercalls forsend_file_info()which is a infinite loop to send the file information includingadd_times,file_namesandmodified_file_namein local share folder to peers.file_downloadercallsfile_downloader()which is also a infinite loop to listen to the online of the two peers. It is in charge of download the newly added files and updated files in peers’./sharefolder.serveris a infinite loop in charge of listening file download requests incoming from the other two peers. And make file block to return the download request as fleeting as possibleclientis a thread in charge of downloading each requested file.And it is required to cater for different download demands with file dividing download.
3.2 Proposed Protocols
In this application, five threads interact with each other through a communicative protocol. As the finite state machine describes below, the above four threads start simultaneously, with file information interchangeable with each other. Meanwhile, clilent thread is used to retrieve the files when ` file_downloader` detect new file added in other peer or updated file is found.
Once a peer is online, file_info_sender on this peer will set a connection with other peers, and start to send file number, add_times, and file_names to peer side. If files are added into ./share folder of local machine, new_file_detector will check them out by comparing the file information with other peers and compress them into ./zip folder. Also, it increase add_times by one, to inform the peers that there are newly added zip file in ./zip folder. Then, file_info_sender will inform other peers the news, so that other peers get the updated file list and the file_downloader on them will create a client thread to retrieve the newest zip file in ./zip folder on the local machine. Finally client thread will uncompress the zip files into local ./share folder.
UDP socket protocol is used in both file transferring and file information sharing among peers due to its relatively fast transmission speed and connectionless technique. Two ports are used in this application, which are respectively in charge of sending file information and transferring file.

4. implementation
4.1 Steps of Implementation
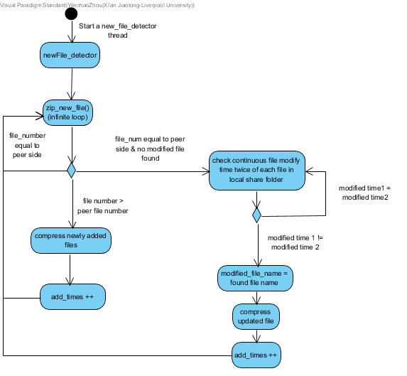
To implement the new file detector with continuous inspection, one thread with infinite loop is applied.
- As the FSM (Finite State Machine) demonstrates below, firstly,
zip_new_filewith check the local file number with peer file number. If local file number is more than peer file number which indicate new files are added into./sharefolder, then, newly added files will be compressed into a whole zip file, andadd_timesis increased by one. - If file number is equal to peer side and no
modified_file_namefound, it will enter the next phase. To filter updated file, it checks continuous file modify time with a time interval of 1 second. If the two modify time of one file is not the same which indicates changes have occurred in this file, it will updatemodified_file_name, send it to peers and compress the updated file, finally plusadd_timesby one to wait for other peers retrieve the file.
Image 1: FSM of new_file_detector - As the FSM (Finite State Machine) demonstrates below, firstly,
To complete the file information sharing part, a infinite loop is rendered to share the information of local machine.
- Once the application is started, it will pack the file number,
file_namesdictionary,add_timesand send them to peers if them are online. - Also, to update
modified_file_nameif other peer find updated file, it can receive the modified_file_name sent by other peers.
Image 2: FSM of file_info_sender - Once the application is started, it will pack the file number,
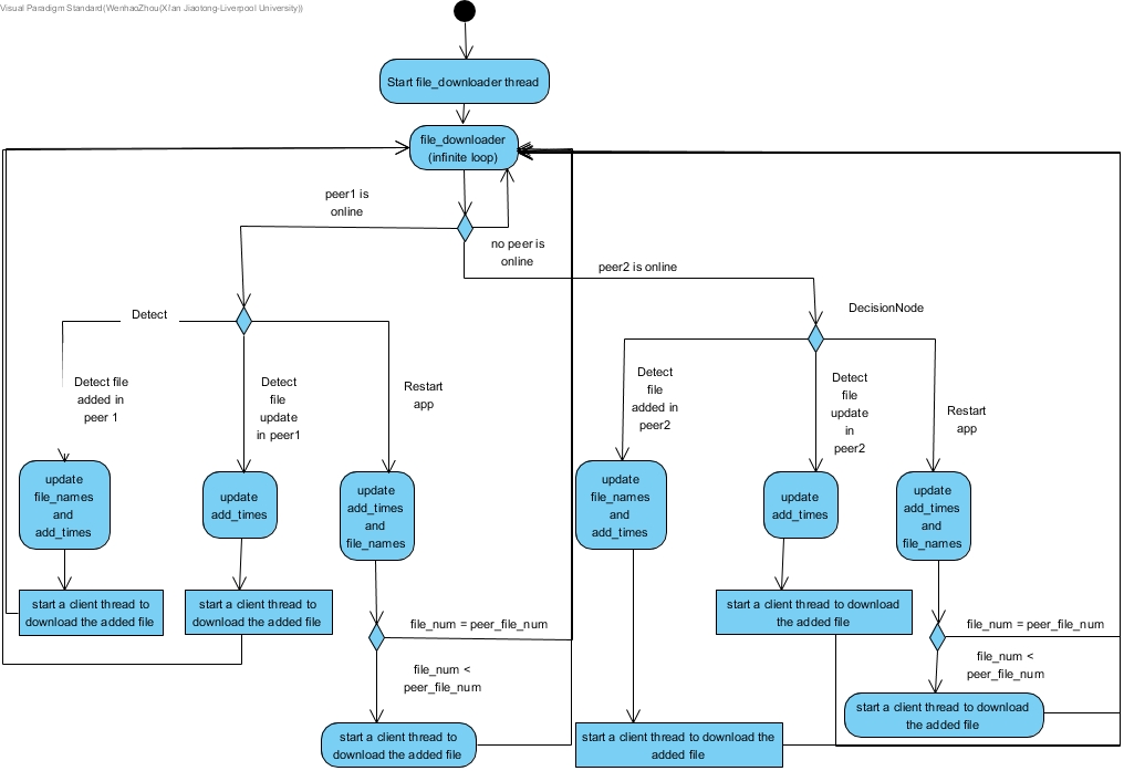
To download the files in other peers, three situations are considered:
- If peer is online,
filenamesis not zero and there are new files added in their share folder, then start aclientthread to retrieve them. - If the number of files
filenamesand that in peer’s folder along with a larger add_times value which indicates that there finds partially updated file, then start aclientthread to retrieve the updated file. - If the number of file in
filenamesis zero andadd_timesin peer side is larger than localadd_times, which indicates this machine has been restarted, then compare the number of files in peer side and that in the local side, if there are more files in peer side, then start aclientthread to download them.
Image 3: FSM of file_downloader - If peer is online,
To answer for file download requests from other peers,
serverthread is always there to listen to requesting messages fromclientside.- It firstly parse the message coming from the requesting peers, then according to the file download request, it divides the whole requested file into blocks.
- It then transmit the file block to the requiring peer.
Image 4: FSM of server thread To download the new files from peer side,
clientthread is initialized to retrieve zipped files in peer’s./zipinto its own./downloadfolder, and then unzip the zip package to its./sharefolder.
Image 5: FSM of client thread
4.2 Programming Techniques Used and Difficulties Encountered
4.2.1 Main techniques:
OOP (Object Oriented Programming)
In the application,
serverandclientare two seperated classes with constructors and data encapsulations.serverclass requiresfile_dir,block_size,server_portparameters to initialize aserverinstance. Similarly, to obtain different files,clientclass requiresserver_address,server_port,file_dir,filenameparameters to initialize aclientobject. Take the advantage of adaptation of different download requests,clientthread can be utilized to download disparate files according to the demand.Multiple Threading
As it stated above, each function of this application is a separated thread, every thread has its own mission to accomplish. To make these threads communicative, global variables are used to hold the property of the file information, and these global variables are shared among threads, which means that if one thread changes a global variable, other threads will get the updated one. To be more concise, multiple threading make the application has multiple functions and burgeoning the utilization of CPU.
4.2.2 Difficulties Encountered
Duplicated File Transmission
When designing the
new_file_detector, the partially updated file can be indistinguishable with the extracting file, which is triggerred by successive file modify time when uncompressing a zip file. As a consequence, the newly-added files can be misapprehended as a partially-updated file, and can be duplicatedly retransmitted between peers.To solve this dilemma, a process lock is introduced. The global boolean value
finishis a recorder to record the finish state of aclientthread. Once aclientthread is in progress,finishbecomes False, when a unzip process is finished, the value of which becomes True. Therefore, the extracting files are not checked when comparing the successive modify time of a file.
5. Testing and Results
5.1 Testing Steps
To test the system with reliability, it is required to run the application on a Linux virtual machine (Tiny Core) with python 3.6. To simulate the running environment, 3 VMs are applied which are respectively AS1peer1, AS1peer2 and AS1peer3.
To prepare for the running environment, the following shell command is used on each VM:
cd /home/tc
mkdir ./workplace
sudo mount /mnt/sda1 ~/workplace
sudo chown tc /home/tc/workplace
mkdir -p /home/tc/workplace/cw1
To remotely run the code, Xftp is applied to transfer main.py to ./workplace. And Xftp is applied to remotely control the VMs. After the preparing of running environment, the working directory shown in Xshell is the image shown below:
To make use of the disk storage, ./sda is mounted to ./workplace by the following command:
sudo mount /mnt/sda1 ~/workplace
sudo chown tc /home/tc/workplace
After preparing the working environment, code is tested step by step.
Run the code seperately on three machine by:
python3 main.py --ip <ip1>,<ip2>Use soft link command to link a test file with around 10 MB with
./sharefolder on VM1. After the operation, the file is compressed into./zipfolder.
Start VM2, it will get this test file.
Start VM3, testfile is also sent to peer3.
Image : Start VM3 and get the file Add one Videos and folder with 50 small files of size 650 MB to the
./sharefolder of VM2. And VM3 will get the test video. After 2 seconds, kill the process in VM1.Image : VM3 get the folder and Restart VM1, and it will get the files since last offline.
Add a test
.txtfile in./sharefolder of VM3, and it will be synchronized to VM1 and VM2. After the Partially update, peer1 and peer2 will get the newest version of the file and replace it with the old one.Image :Peers get the partially modified file
5.2 Testing Results and Defects to Optimize
As the testing results shows above, for the efficiency of the application, it takes 20 seconds to transmit the 650 MB files and 12 seconds to extract and compress the files. For the flexibility, no matter which peer the file is added, it can synchronize them into other peers, also, it can detect partial update among the added files and broadcast it to peers to download the newest version.
However, when referring to defects of the application, it is indicated that when the file is not easy to compress, the speed of file transferring with be constraint, conversely, when the files are easy to compress, it is fast to synchronize the files. Thus, the efficiency of this application is decided by the format of the added files. Further more, network stability is another limitation of transmission speed. With faster network bandwidth, the transferring time will be shorter, in contrast, although UDP protocol leaves out the time of setting up connection with three hand shaking with hosts compared to TCP, precarious network connetion will result in slow transferring speed even package loss.
6. Conclusion
To study deep into the working pattern of file sharing system such as Dropbox, Baidu Netdisk and Google Drive, a python application with network programming is introduced to simulate functions including file synchronization, partially update, and breakpoint resume. The test results is also demonstrated in the above statements, where both advantages and disadvantages are discovered.
To carry on further study, it is required to improve the transferring performance of different formats of file without the constraint of compressing. Also, the stability of transferring needs further improvement. An RDT (Reliable Data Transferring) method including ACK and NCK mechanism can be rendered in to the server and client. If package loss happens, client send a NCK to server, so that server can retransmit the losing package.
References
[1]. What is dropbox [Online]. Available: http://www.dropboxchina.com/what-is-dropbox.html
The codes are demonstrated below:
# -*- coding = utf-8 -*-
# @Time : 2020-11-11 15:33
# @Author : Danny
# @File : main.py
# @Software: PyCharm
import argparse
import math
import struct
import threading
import time
import zipfile
from os.path import join
from tqdm import tqdm
import os
from socket import *
file_names = {}
add_times = 0
finish = True
modified_file_name = ''
# Two UDP sockets to listen to the other two peers
clientInfo_Socket1 = socket(AF_INET, SOCK_DGRAM)
clientInfo_Socket1.settimeout(1)
clientInfo_Socket2 = socket(AF_INET, SOCK_DGRAM)
clientInfo_Socket2.settimeout(1)
serverInfo_socket = socket(AF_INET, SOCK_DGRAM)
# serverInfo_socket.settimeout(1)
def _argparse():
print('parsing args...')
parser = argparse.ArgumentParser()
parser.add_argument("--ip", "-ip_addr", default='', help="ip addr of peers")
arg = parser.parse_args()
return arg
# Find the file added into the directory and compress them
def zip_new_file(file_dir, out_partial_name):
global add_times
global file_names
global modified_file_name
global finish
while True:
file_mtime_dict = get_file_mtime(file_dir)
morefiles = (len(get_file_mtime(file_dir)) > file_listener1()[0]) and \
(len(get_file_mtime(file_dir)) > file_listener2()[0])
equalfiles = (len(get_file_mtime(file_dir)) == file_listener1()[0]) and \
(len(get_file_mtime(file_dir)) == file_listener2()[0])
# if new files are added into folder, and the current file number is bigger than peer side, add them
if len(get_file_mtime(file_dir)) > len(file_names) and morefiles:
finish = False
print('Detect newly added files...')
new_file_dict = {}
server_addtimes = add_times + 1
time.sleep(1)
for new_file in list(get_file_mtime(file_dir).keys()):
find = False
for file in file_names:
if new_file == file:
find = True
break
if not find:
new_file_dict.update({new_file: os.path.getmtime(new_file)}) # add new added files to newfileList
file_names.update(new_file_dict) # add new added files to the original filelist
print('start compressing newly added files')
# start to compress files
zip_file = zipfile.ZipFile(out_partial_name + str(server_addtimes) + '.zip', 'w', zipfile.ZIP_DEFLATED)
zip_start = time.time()
# Compress newly added files and leave out root name
for new_file in list(new_file_dict.keys()):
print(new_file[8:])
zip_file.write(new_file, new_file[8:])
zip_file.close()
zip_end = time.time()
add_times += 1 # Update addtimes
print('Finish compression, compression time: ' + str(zip_end - zip_start))
finish = True
# find modified file and compress it to zip directory
# If modified file name is empty and file number is equal to peers and other processes are not writing files
# in share directory
if modified_file_name == '' and finish and equalfiles:
time.sleep(1)
file_mtime_dict1 = get_file_mtime(file_dir)
time.sleep(1)
file_mtime_dict2 = get_file_mtime(file_dir)
find = False
modified_file = ''
# iterate through the file dictionary and new file dictionary to find the file with changed mtime
# If the file mtime is not continuously changed which indicate it is not a extracting file,
# then broadcast to peers, compress it, and add addtimes by 1.
for file in file_mtime_dict1.keys():
if file_mtime_dict1[file] != file_mtime_dict2[file]:
find = True
modified_file = str(file)
# update modify time of the partially changed file
file_mtime_dict1[file] = file_mtime_dict2[file]
if find:
server_addtimes = add_times + 1
print(modified_file + " has been modified, start to zip it...")
modified_file_name = modified_file
# send peers news that the updated file has been found
clientInfo_Socket1.sendto(modified_file.encode(), (peer_addr1, peer_info_port1))
clientInfo_Socket2.sendto(modified_file.encode(), (peer_addr2, peer_info_port2))
zip_file = zipfile.ZipFile(out_partial_name + str(server_addtimes) + '.zip', 'w', zipfile.ZIP_DEFLATED)
zip_start = time.time()
# Compress modified file and leave out root name
zip_file.write(modified_file, modified_file[8:])
zip_file.close()
zip_end = time.time()
add_times += 1 # update addtimes
print('Finish compressing modified file, compression time: ' + str(zip_end - zip_start))
def get_file_mtime(file_dir):
file_mtime = {}
for root, dirs, files in os.walk(file_dir):
for file in files:
file_mtime.update({os.path.join(root, file): os.path.getmtime(os.path.join(root, file))})
return file_mtime
# file_listener1() and file_listener2() are used to check the file information in peer folders...
# if the folder already have the file in the server folder, do not compress them
# apply UDP to broadcast and obtain the fileList along with the file numbers and addtimes in server side
def file_listener1(): # File listener of machine1
global add_times
global file_names
try:
# Try to connect peer #1
clientInfo_Socket1.sendto(''.encode(), (peer_addr1, peer_info_port1))
return_msg, _ = clientInfo_Socket1.recvfrom(20480)
except:
time.sleep(1)
online = False
# print("Device 1 is not connected...")
return -1, [], -1, online
else:
# parse information
# print('Connect to device 1...')
online = True
file_num_b = return_msg[:4]
addtimes_b = return_msg[4:8]
file_mtime_dict_b = return_msg[8:]
file_num = struct.unpack('!I', file_num_b)[0]
# print('file number is: ' + str(file_num))
peer_addtimes = struct.unpack('!I', addtimes_b)[0]
# print("peer addtimes is: " + str(addtimes))
file_mtime_dict = eval(file_mtime_dict_b.decode('utf-8')) # reform the fileList information
# print('file_list dict is: ' + str(file_mtime_dict))
return file_num, file_mtime_dict, peer_addtimes, online
# File listener of peer2
def file_listener2():
global add_times
global file_names
try:
# Try to connect peer #2
clientInfo_Socket2.sendto(''.encode(), (peer_addr2, peer_info_port2))
return_msg, _ = clientInfo_Socket2.recvfrom(20480)
except:
time.sleep(1)
online = False
# print("Device 2 is not connected...")
return -1, [], -1, online
else:
# parse information
# print('Connect to device 2...')
online = True
file_num_b = return_msg[:4]
addtimes_b = return_msg[4:8]
file_mtime_dict_b = return_msg[8:]
file_num = struct.unpack('!I', file_num_b)[0]
# print('file number is: ' + str(file_num))
peer_addtimes = struct.unpack('!I', addtimes_b)[0]
# print("peer addtimes is: " + str(addtimes))
file_mtime_dict = eval(file_mtime_dict_b.decode('utf-8')) # reform the fileList information
return file_num, file_mtime_dict, peer_addtimes, online
def file_downloader():
global add_times
global file_names
while True:
# If peer 1 is online
if file_listener1()[3]:
peer_addtimes = file_listener1()[2]
peer_file_num = file_listener1()[0]
peer_file_list = dict(file_listener1()[1])
# print(peer_file_list)
# If the number of files in peer1 side is more than that in this machine
if peer_addtimes > add_times and peer_file_num > len(get_file_mtime(source_dir)) and len(file_names) != 0:
print('Detect files added in peer 1...')
# update addtimes and filenames
file_names = peer_file_list
add_times = peer_addtimes
# Start a client thread to download the zip file
cli = Client(peer_addr1, peer_port1, download_dir, 'zip' + str(add_times) + '.zip')
cli.start()
# If peer addtimes is larger than this side and file list length is equal, then retrieve the updated file
if peer_addtimes > add_times and peer_file_num == len(get_file_mtime(source_dir)) and len(file_names) != 0:
print('Detect file update in peer 1...')
# update addtimes
add_times = peer_addtimes
# start a client to retrieve the updated file
cli = Client(peer_addr1, peer_port1, download_dir, 'zip' + str(add_times) + '.zip')
cli.start()
# If this app has been killed and restart again, synchronize the file list and addtimes from peer1
if peer_addtimes > add_times and len(file_names) == 0:
print("Restart app and reconnected to peer 1...")
# Update addtimes and filenames to synchronize with peer1
add_times = peer_addtimes
file_names = peer_file_list
print("Files in peer2 are: " + str(peer_file_list.keys()) + " addtimes is: " + str(peer_addtimes))
# If the number of files is smaller than that in the peer1 side, than retrieve the latest zip file
if len(get_file_mtime(source_dir)) < len(file_names):
print('Start retrieving the latest added files in peer1 since last offline...')
cli = Client(peer_addr1, peer_port1, download_dir, 'zip' + str(add_times) + '.zip')
cli.start()
else:
print('Files are up to date comparing to peer1...')
# If peer2 is online, then ask for file download requests
if file_listener2()[3]:
peer2_addtimes = file_listener2()[2]
peer2_file_num = file_listener2()[0]
peer2_file_list = dict(file_listener2()[1])
# If the number of files in peer2 side is more than that in this machine
if peer2_addtimes > add_times and peer2_file_num > len(get_file_mtime(source_dir)) and len(file_names) != 0:
print('Detect files added in peer 2...')
# update addtimes and filenames
file_names = peer2_file_list
add_times = peer2_addtimes
# Start a client thread to download the zip file
cli = Client(peer_addr2, peer_port2, download_dir, 'zip' + str(add_times) + '.zip')
cli.start()
# If peer addtimes is larger than this side and file list length is equal, then retrieve the updated file
if peer2_addtimes > add_times and peer2_file_num == len(get_file_mtime(source_dir)) and len(
file_names) != 0:
print('Detect file update in peer 2...')
# update addtimes
add_times = peer2_addtimes
# start a client to retrieve the updated file
cli = Client(peer_addr2, peer_port2, download_dir, 'zip' + str(add_times) + '.zip')
cli.start()
# If this app has been killed and restart again, synchronize the file list and addtimes from peer1
if peer2_addtimes > add_times and len(file_names) == 0:
print("Restart app and reconnected to peer 2...")
# Update addtimes and filenames to synchronize with peer1
add_times = peer2_addtimes
file_names = peer2_file_list
print("Files in peer2 are: " + str(peer2_file_list.keys()) + " addtimes is: " + str(peer2_addtimes))
# If the number of files is smaller than that in the peer1 side, than retrieve the latest zip file
if len(get_file_mtime(source_dir)) < len(file_names):
print('Start retrieving the latest added files in peer2 since last offline...')
cli = Client(peer_addr2, peer_port2, download_dir, 'zip' + str(add_times) + '.zip')
cli.start()
else:
print('Files are up to date comparing to peer2...')
# send file information to client side
def send_file_info():
global modified_file_name
print('start sending file information...')
serverInfo_socket.bind(('', serverInfo_port))
while True:
bin_file_mtime = str(get_file_mtime(source_dir)).encode('utf-8')
try:
modified_file_name_b, peer_address = serverInfo_socket.recvfrom(102400)
if modified_file_name_b == b'':
serverInfo_socket.sendto(struct.pack('!II', len(get_file_mtime(source_dir)), add_times)
+ bin_file_mtime, peer_address)
# if serverInfo_socket receives modified file information, update it
else:
modified_file_name = modified_file_name_b.decode()
print('receive modified file name ' + str(modified_file_name))
except:
print('One peer is off line')
class Client(threading.Thread):
def __init__(self, server_address, server_port, file_dir, filename):
threading.Thread.__init__(self)
self.client_socket = socket(AF_INET, SOCK_DGRAM)
self.file_dir = file_dir
self.server_address = server_address
self.server_port = server_port
self.filename = filename
def make_get_file_information_header(self, filename):
operation_code = 0
header = struct.pack('!I', operation_code)
header_length = len(header + filename.encode())
return struct.pack('!I', header_length) + header + filename.encode()
def make_get_fil_block_header(self, filename, block_index):
operation_code = 1
header = struct.pack('!IQ', operation_code, block_index)
header_length = len(header + filename.encode())
return struct.pack('!I', header_length) + header + filename.encode()
def parse_file_information(self, msg):
header_length_b = msg[:4]
header_length = struct.unpack('!I', header_length_b)[0]
header_b = msg[4:4 + header_length]
client_operation_code = struct.unpack('!I', header_b[:4])[0]
server_operation_code = struct.unpack('!I', header_b[4:8])[0]
if server_operation_code == 0: # get right operation code
file_size, block_size, total_block_number = struct.unpack('!QQQ', header_b[8:32])
# md5 = header_b[32:].decode()
else:
file_size, block_size, total_block_number = -1, -1, -1
return file_size, block_size, total_block_number
def parse_file_block(self, msg):
header_length_b = msg[:4]
header_length = struct.unpack('!I', header_length_b)[0]
header_b = msg[4:4 + header_length]
client_operation_code = struct.unpack('!I', header_b[:4])[0]
server_operation_code = struct.unpack('!I', header_b[4:8])[0]
if server_operation_code == 0: # get right block
block_index, block_length = struct.unpack('!QQ', header_b[8:24])
file_block = msg[4 + header_length:]
elif server_operation_code == 1:
block_index, block_length, file_block = -1, -1, None
elif server_operation_code == 2:
block_index, block_length, file_block = -2, -2, None
else:
block_index, block_length, file_block = -3, -3, None
return block_index, block_length, file_block
def get_file_size(self, filename):
return os.path.getsize(join(self.file_dir, filename))
def unzipFiles(self, addtimes):
global add_times
global file_names
global finish
print('Start extracting files...')
startTime = time.time()
file_path = './download/zip'
des_dir = './share'
# If there exits the required file unzip it
if os.path.exists(file_path + str(addtimes) + '.zip'):
zipFile = zipfile.ZipFile(file_path + str(addtimes) + '.zip', 'r')
for file in zipFile.namelist(): # extract files in the download folder
zipFile.extract(file, des_dir)
zipFile.close()
endTime = time.time()
print('Extracting time is: ' + str(endTime - startTime))
print('Client end. ')
finish = True
else:
print('Requested file is in another peer...')
# Refresh add_times and file_names
add_times = add_times - 1
file_names = ''
def run(self):
global finish
print('Download start!')
finish = False
startTime = time.time()
# Get file information
print('start to download the ' + str(self.filename[-5]) + ' times added file...')
self.client_socket.sendto(self.make_get_file_information_header(self.filename),
(self.server_address, self.server_port))
msg, _ = self.client_socket.recvfrom(102400)
file_size, block_size, total_block_number = self.parse_file_information(msg)
if file_size > 0:
print('Filename:', self.filename)
print('File size:', file_size)
print('Block size:', block_size)
print('Total block:', total_block_number)
# print('MD5:', md5)
# Creat a file
f = open(join(self.file_dir, self.filename), 'wb')
# Start to get file blocks
for block_index in tqdm(range(total_block_number)):
self.client_socket.sendto(self.make_get_fil_block_header(self.filename, block_index),
(self.server_address, self.server_port))
msg, _ = self.client_socket.recvfrom(block_size + 100)
block_index_from_server, block_length, file_block = self.parse_file_block(msg)
f.write(file_block)
f.close()
# Check the MD5
file_size_download = self.get_file_size(self.filename)
if file_size_download == file_size:
print('Downloaded file is completed.')
else:
print('Downloaded file is broken.')
else:
print('No such file.')
endTime = time.time()
print('Transfer time: ' + str(endTime - startTime))
if self.filename[-4:] == '.zip':
self.unzipFiles(self.filename[-5:-4])
class Server(threading.Thread):
def __init__(self, file_dir, block_size, server_Uport):
threading.Thread.__init__(self)
self.server_socket = socket(AF_INET, SOCK_DGRAM)
self.server_Uport = server_Uport
self.file_dir = file_dir
self.block_size = block_size
def get_file_size(self, filename):
return os.path.getsize(join(self.file_dir, filename))
def get_file_block(self, filename, block_index):
# global block_size
f = open(join(self.file_dir, filename), 'rb')
f.seek(block_index * self.block_size)
file_block = f.read(self.block_size)
f.close()
return file_block
def make_return_file_information_header(self, filename):
# global block_size
if os.path.exists(join(self.file_dir, filename)): # find file and return information
client_operation_code = 0
server_operation_code = 0
file_size = self.get_file_size(filename)
total_block_number = math.ceil(file_size / self.block_size)
# md5 = self.get_file_md5(filename)
header = struct.pack('!IIQQQ', client_operation_code, server_operation_code,
file_size, self.block_size, total_block_number)
header_length = len(header)
print(filename, file_size, total_block_number)
return struct.pack('!I', header_length) + header
else: # no such file
client_operation_code = 0
server_operation_code = 1
header = struct.pack('!II', client_operation_code, server_operation_code)
header_length = len(header)
return struct.pack('!I', header_length) + header
def make_file_block(self, filename, block_index):
file_size = self.get_file_size(filename)
total_block_number = math.ceil(file_size / self.block_size)
if os.path.exists(join(self.file_dir, filename)) is False: # Check the file existence
client_operation_code = 1
server_operation_code = 1
header = struct.pack('!II', client_operation_code, server_operation_code)
header_length = len(header)
return struct.pack('!I', header_length) + header
if block_index < total_block_number:
file_block = self.get_file_block(filename, block_index)
client_operation_code = 1
server_operation_code = 0
header = struct.pack('!IIQQ', client_operation_code, server_operation_code, block_index, len(file_block))
header_length = len(header)
# print(filename, block_index, len(file_block))
return struct.pack('!I', header_length) + header + file_block
else:
client_operation_code = 1
server_operation_code = 2
header = struct.pack('!II', client_operation_code, server_operation_code)
header_length = len(header)
return struct.pack('!I', header_length) + header
def msg_parse(self, msg):
header_length_b = msg[:4]
header_length = struct.unpack('!I', header_length_b)[0]
header_b = msg[4:4 + header_length]
client_operation_code = struct.unpack('!I', header_b[:4])[0]
if client_operation_code == 0: # get file information
filename = header_b[4:].decode()
return self.make_return_file_information_header(filename)
if client_operation_code == 1:
block_index_from_client = struct.unpack('!Q', header_b[4:12])[0]
filename = header_b[12:].decode()
return self.make_file_block(filename, block_index_from_client)
# Error code
server_operation_code = 400
header = struct.pack('!II', client_operation_code, server_operation_code)
header_length = len(header)
return struct.pack('!I', header_length) + header
def run(self):
print('Service start!')
self.server_socket.bind(('', self.server_Uport))
while True:
# self.get_fileList_info()
msg, client_address = self.server_socket.recvfrom(10240) # Set buffer size as 10kB
return_msg = self.msg_parse(msg)
self.server_socket.sendto(return_msg, client_address)
if __name__ == '__main__':
start = time.time()
args = _argparse()
peer_addr1 = args.ip.split(',')[0]
print(str(peer_addr1))
peer_port1 = 22001
peer_info_port1 = 22002
peer_addr2 = args.ip.split(',')[1]
print(str(peer_addr2))
peer_port2 = 22001
peer_info_port2 = 22002
download_dir = 'download'
server_file_dir = 'zip'
block_size = 20480
server_port = 22001
serverInfo_port = 22002
source_dir = './share'
zip_dir = './zip/zip'
if not os.path.exists('share'):
os.makedirs('share')
if not os.path.exists('download'):
os.makedirs('download')
if not os.path.exists('zip'):
os.makedirs('zip')
# initialize a server obj
server = Server(server_file_dir, block_size, server_port)
server.start()
# Initialize a file detector
newFile_detector = threading.Thread(target=zip_new_file, args=(source_dir, zip_dir,))
newFile_detector.start()
# Initialize a file information sender
file_info_sender = threading.Thread(target=send_file_info)
file_info_sender.start()
# Initialize a file downloader to listen to peer1
file_downloader = threading.Thread(target=file_downloader())
file_downloader.start()